当前位置:首页 >
政务公开 >
校务公开
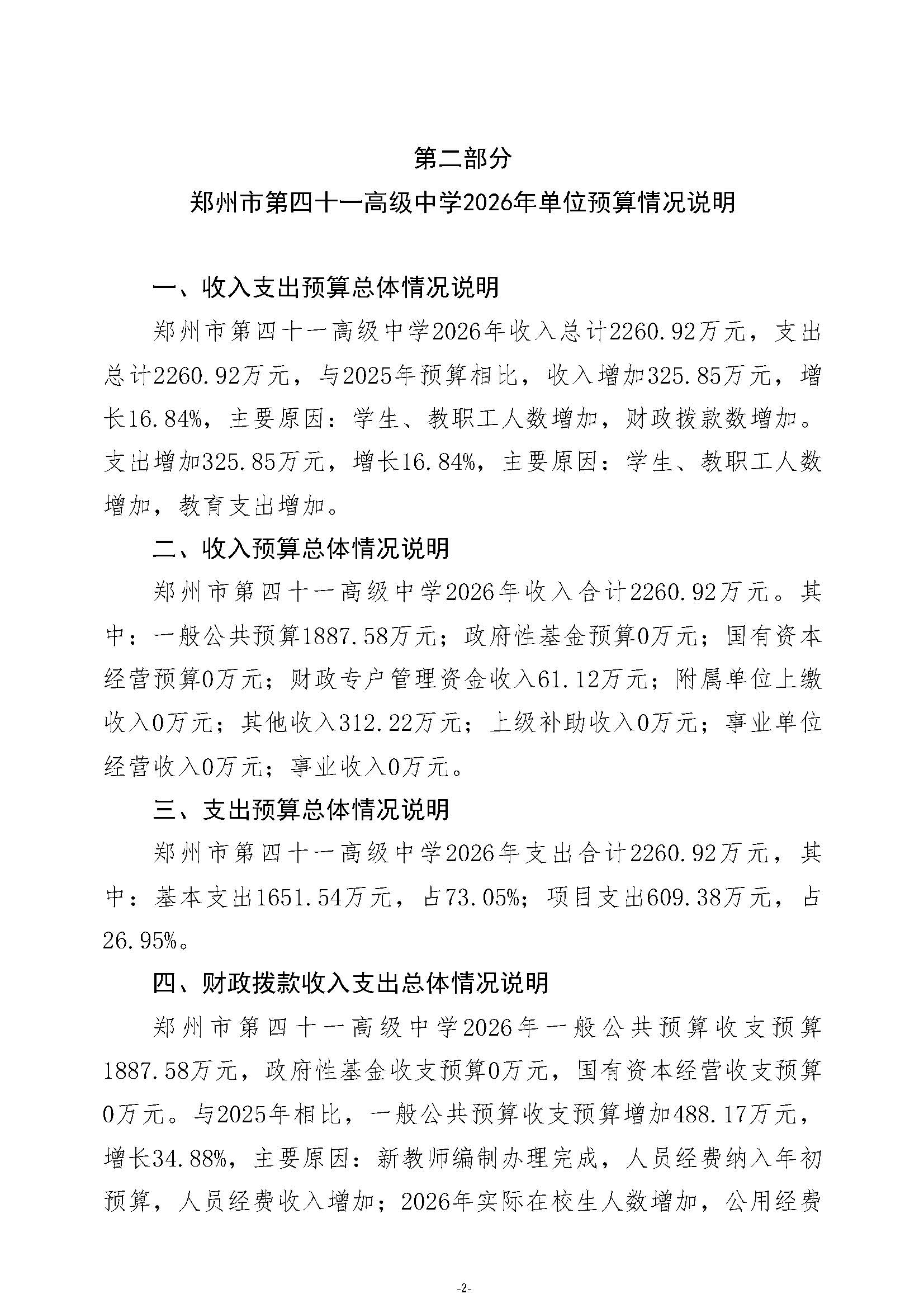
2026年度郑州市第四十一高级中学单位预算公开
发布时间: 2026-03-19 09:30:00 点击量:
没有了
集团成员
郑州外国语学校 郑州外国语中学 郑州外国语新枫杨学校 郑州实验外国语中学 郑州枫杨外国语学校 郑州东枫外国语学校 平原外国语学校 郑州高新区朗悦慧外国语中学 郑州市管城回族区外国语学校 郑州市第五十六高级中学 郑州市第四十一高级中学 郑州留馀外国语学校 郑州惠济外国语中学 郑州金水外国语学校 郑州市第一二二中学
郑州第四十一高级中学公众号
“郑外人”微信公众号